About Factory Portlets

Factory portlets display a diagram that shows the composition of a Measure Factory measure or rule. The content in these portlets is generated automatically, and cannot be edited.

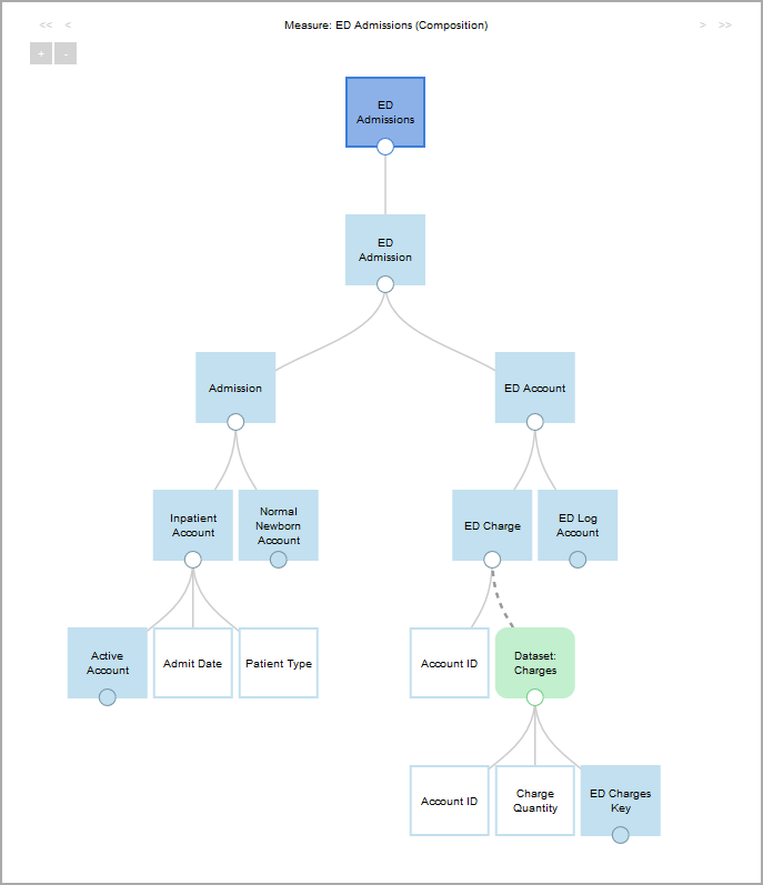
Example

Example of a factory explorer portlet.

Diagram colors

  • Measures are shown in a medium blue box.
  • Rules are shown in a light blue box.
  • Source rules are shown in a white box.
  • Linked data sets are shown in a light green box.

Navigation

  • In the upper left, you can click + or or use the scroll wheel on your mouse to zoom in or out.
  • Click the circle on the bottom of a box to expand or collapse the diagram.
  • Use a drag-and-drop operation to move the diagram on the portlet.
  • You can use navigation arrows in the upper corners to move forward or backward in your navigation history. Click a single arrow to undo or redo one action, or a double arrow to undo or redo all actions.
  • Click a measure or rule box to open the Closedcontext menu, which you can use to view more information about the measure or rule.

    An example of a rule context menu.